
INTRODUCTION
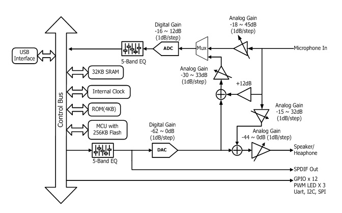
The CM6533X1 is a USB 2.0 audio chip built-in 8051 for flexible applications. With integrated Tri-Colors PWM LED driver and two-channel ADC/DAC and S/PDIF interface that makes it suitable for headset, docking, speaker and microphone applications. The internal 8051 can also be developed to a lot of different applications, such as Microsoft? Lync/Skype/VoIP device, Android Phone or Tablet/Slate docking device. The CM6533X1 is compatible with USB Audio Class 1.0 and USB 2.0 Full-Speed, thus it can plug & play without any additional software installation on major operating systems. The internal DAC and ADC support from 8 ~ 96 KHz sampling rate and 16/24 bits resolution.
The CM6533X1 integrates equalizer on both playback and recording paths to compensate the frequency response of microphone and headphone.
The CM6533X1 also integrates 256K Byte flash (Including 32KB F/W programming size) and crystal but requires few passive components to make a finish product. Thus, it can save the total BOM cost and PCB area can be smaller.
PRODUCT FEATURES
USB Compliance
USB spec. 2.0 full-speed compatible and USB-IF certification
USB audio device class spec. 1.0 compliant
USB HID device class spec. 1.1 compliant
Architecture
USB suspend/resume support
Embedded USB transceiver and power-on reset circuit
256K Byte Flash and 32K Byte programming size supported for flexible customizing
Integrates 5-Band Hardware Equalizer with up-to-4 preset modes
MCU / Flash / GPIO control via HID / Vender command interface (MCU read/write support 16 bytes data transfer bandwidth)
Supports up to 12 GPIO pins
Single 5V power supply with embedded 5V-to-4.5V and 5V-to-3.3V regulators
Audio I/O
2-channel DAC outputs with 16-ohms headphone amplifier (support from 8 ~ 96 KHz sampling rate and 16/24 bits resolution.)
2-channel ADC inputs (support from 8 ~ 96 KHz sampling rate and 16/24 bits resolution.)
Supports stereo microphone inputs with independent voltage bias pins and analog mixer (monitoring) function
Supports ADC DC offset cancellation high-pass-filter
Supports optional digital S/PDIF output
Configurable USB audio topology to Headset/Speaker/Microphone modes by internal 8051 MCU
Control Interfaces
Featured with Microsoft® HID controls including Vol_Up / Vol_Dn / Playback_Mute / Record_Mute / Play_Pause / Stop / Previous / Next hot-key buttons (enabled by default)
Optional analog DC VR volume control pin with internal ADC potentiometer
I2C/SPI/UART master/slave mode control interface
Supports Tri-color PWM LED indicator control pins(GPIO4,GPIO5,GPIO6)
General
Industrial standard small footprint LQFP-48 green package
Driver
Xear? Surround Headphone
Xear? Software 10 Band Equalizer
Xear? Audio Brilliant
Xear? Dynamic Bass
Xear? Voice Clarity
Xear? Smart Volume
Xear? Surround Max
Xear? Magic Voice
Xear? Environmental Noise Cancellation
BLOCK DIAGRAM
